中央人民政府
|
陕西省人民政府
|
商洛市人民政府
网站首页
|
县长信箱
| |
wap
网站首页
柞水概况
政府领导
柞水动态
信息公开
政务服务
政民互动
魅力柞水
招商引资
站内搜索:
当前位置:
网站首页
>>
公告通知
>>
政务公开公告
>>
柞水县饮用水源地监测报告
2016-07-15 作者: 浏览:
字号:[
大
中
小
] 视力保护色:
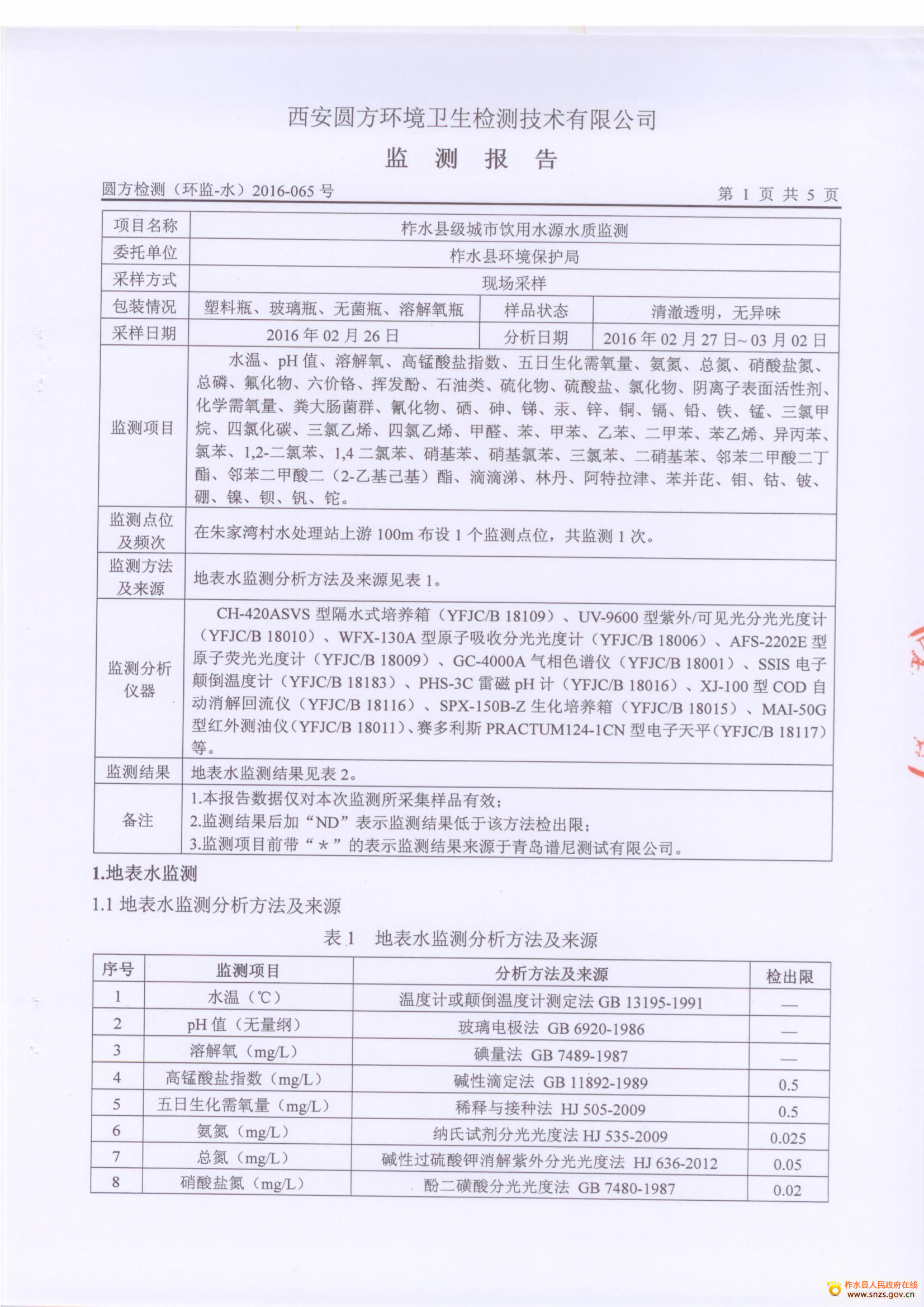
2016年3月饮用水源地监测报告
2016年5月饮用水源地监测报告
监测报告说明:柞水县饮用水源地水质达到表1
Ⅱ
类标准。
返回 环境保护
编辑:陈刚
【返回顶部】
【打印本稿】
【关闭本页】
上一篇:
柞水县工商行政管理局关于2013年度企业年度报告的公告
下一篇:
陕西省食品小作坊小餐饮及摊贩管理条例
相关阅读:
关于我们
设为首页
收藏本站
版权申明
联系我们
我要咨询
我要投稿
联系地址:陕西省柞水县城北关 管理员信箱:zsxinxigu@163.com QQ:2344531
陕ICP备14000662号
网站识别码:6110260013
陕公网安备 61102602611027号
联系电话:0914-4321643 Copyright 2014-2015 Powered by bet365提款到账时间信息在线 All Rights Reserved.
主办单位:bet365提款到账时间办公室 承办单位:柞水县电子政务中心