一、 每日监测数据
据中国应急服务网监测显示,4月3日(周二)全国共发现预警类信息812条,突发事件信息216条。突发事件共造成31人死亡68人受伤。涉及到26个省市地区,其中广东省发生的突发事件最多,共发生21起。

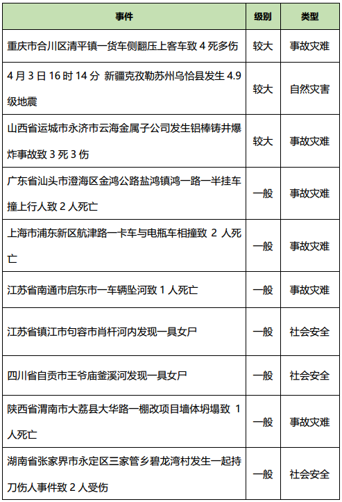
二、 每日突发事件严重程度排名

三、 事件分布
本期突发事件涉及到地震、火灾、社会安全、交通事故等。共造成至少31人死亡68人受伤。其中发生较大事故3起,一般事故213起。

事件类型分类占比:事故灾难事件187起(86.57%),社会安全事件15起(6.94%),自然灾害事件14起(6.48%),公共卫生事件0起(0.00%)。

四、 典型事件
山西永济云海铝业公司爆炸原因查明事故致3死3伤
4月3日零时许,山西省永济市云海铝业公司车间发生爆炸事故,造成三人死亡,三人轻伤。经调查,该事故系企业在铝棒铸造过程中,铝液失控流入铸井,导致发生爆炸。
事故发生后,山西省、运城市领导高度重视,第一时间亲临现场处置,永济市成立了现场救援等五个工作组开展处置工作。目前,事故善后等各项工作正在进行中。按照运城市统一安排部署,目前永济市已启动了为期三个月的安全生产大排查大整治。
中国应急服务网突发事件研究室
2018年4月4日


陕公网安备 61102602611027号